Subscription
Manage a user’s selected plan and application access.
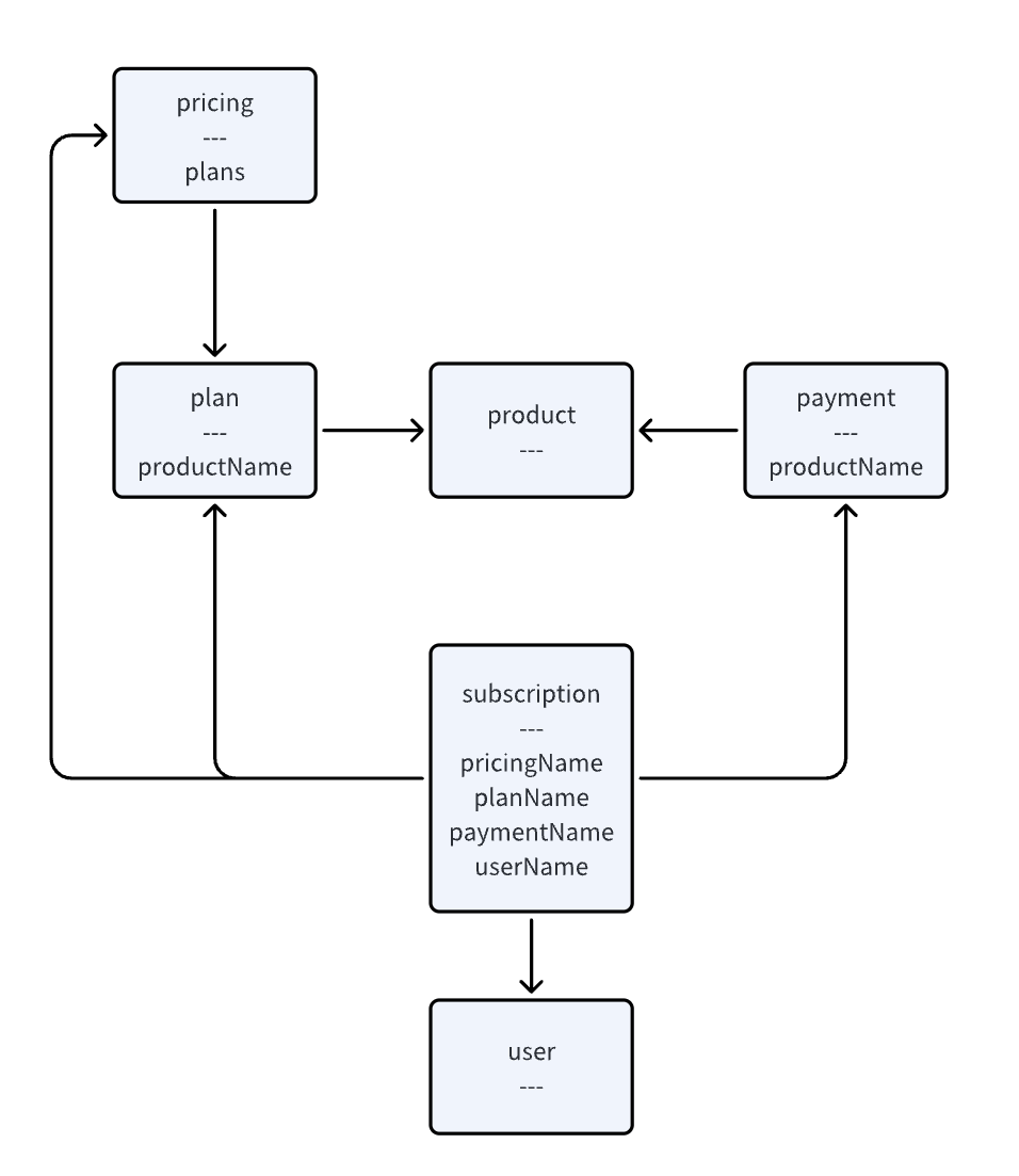
A Subscription links a user to a Plan, so you can control access to application features. Because each Plan is tied to a Role, you can assign the plan’s role to the user and use the enforce API for permission checks.
:::tip Use the Plan’s Role with the enforce API to check subscription-based access. :::
Subscriptions can be created:
- By an admin (manual)
- Through the pricing/purchase flow (any user)
- Via API
Only users with type = "paid-user" are subject to subscription enforcement (active subscription required for access).

Subscription properties
| Property | Description |
|---|---|
| Owner | Owning organization. |
| Name | Subscription id. |
| CreatedTime | Creation time. |
| DisplayName | Display name. |
| Description | Optional description. |
| Duration | Subscription duration. |
| StartTime | When the subscription starts. |
| EndTime | When the subscription ends. |
| Pricing | Related Pricing. |
| Plan | Related Plan. |
| Payment | Related Payment. |
| User | User who holds the subscription. |
| State | Pending, Error, Suspended, Active, Upcoming, or Expired. |

How is this guide?
Last updated on